最近,不少人流感中招,温州市中心医院呼吸与危重症医学科专家结合最新诊疗动态,为您梳理了这份完整指南,来防御流感病毒。
什么是“甲流”?
“甲流”,指甲型流感,是由甲型流感病毒引起的急性呼吸道传染病。
病原体:流感病毒分为甲(A)、乙(B)、丙(C)、丁(D)四型。其中,甲型流感病毒因其宿主范围广、变异能力强,最容易引起季节性流行和全球大流行。
监测显示,近期我国流感活动以甲型H3N2亚型为主。今年流感之所以显得“格外猛”,主要原因是免疫缺口与多毒株并存。由于前两个流行季的优势毒株不同,人群对当前流行的H3N2毒株预存免疫力较弱,导致病毒传播速度加快。同时,甲型H1N1和乙型病毒也在局部活动,增加了感染复杂性。
甲流传播途径:飞沫传播(主要途径);2. 接触传播(关键途径);气溶胶传播(特定环境)。
如何判断是甲流还是感冒?

高风险人群:孕妇、65岁以上老年人、有慢性基础疾病者(如心肺疾病、糖尿病、免疫抑制)、肥胖者(BMI≥30)。感染后发展为重症、出现并发症的风险显著增高。
如何明确是否感染?
当出现上述流感样症状,尤其是突发高热和全身酸痛时,及时就医并进行病原学检测是明确诊断的关键。主要检测方法对比如下:

医生会综合流行病学史、临床表现和实验室结果进行诊断。
确诊后如何科学应对?
治疗原则:“早诊断、早隔离、早治疗”,以抗病毒和对症支持为主。
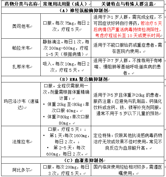
1. 抗病毒治疗(核心)
时机是关键:抗病毒药物的目标是阻止病毒复制,因此在症状出现后48小时内开始用药效果最佳,能显著缩短病程、减轻症状、降低重症风险。即使超过48小时,对于重症或高危患者,使用仍有获益。
药物选择(均为处方药,必须遵医嘱使用):

2.对症支持治疗:充分休息、多饮水;高热止痛,可使用对乙酰氨基酚或布洛芬;避免盲目使用抗生素,抗生素对病毒无效;中医中药,可在中医师指导下辩证使用。
预防方法:疫苗接种(接种抗体产生需2~4周);药物预防(与流感患者密切接触后,高危人群可在医生指导下使用奥司他韦进行预防)。
日常防护: 勤洗手、 戴口罩、 室内常通风,尽量减少去人群聚集场所,避免接触有呼吸道症状者。
温馨提示:温州市中心医院呼吸与危重症医学科门诊为周一至周六全天(8:00-11:30,13:30-17:00),周日上午8:00-11:30,夜门诊周一至周五17:30-20:30,均有医师坐诊。其他时间可至急诊内科门诊就诊。
王梅彬 杨盛博 金海珍(作者系温州市中心医院呼吸与危重症医学科医生)
审核 王金杰
网友评论: